Instance Verification Kit (IVK)
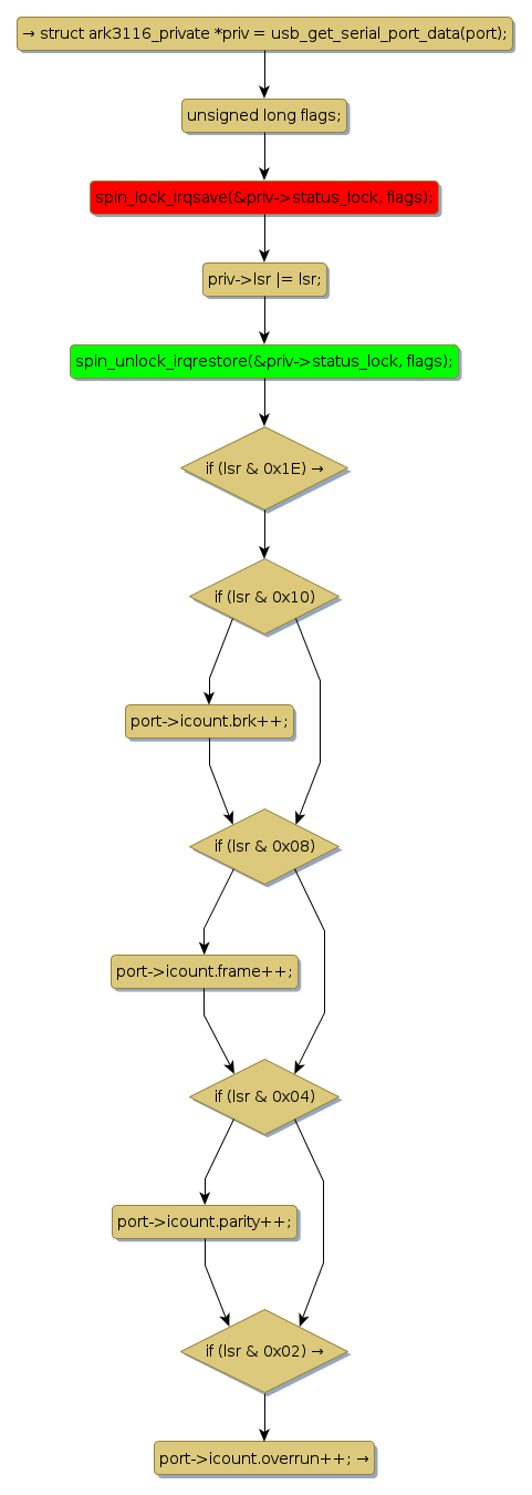
spin lock @ [13736+45+/linux-3.19-rc1/drivers/usb/serial/ark3116.c]
Instance Signature: status_lock
|
The Matching Pair Graph:
|
|
Function Name
|
Control Flow Graph (CFG)
|
Events Flow Graph (EFG)
|
Source Correspondence
|
|
ark3116_update_lsr
|
|
|
[13587+18+/linux-3.19-rc1/drivers/usb/serial/ark3116.c]
|